English
|
加入收藏
|
领导信箱
首页
媒体报道
学院概况
学院简介
学院章程
学院标识
领导简介
学院荣誉
名师风采
师资总览
城院印象
学院视频
院系设置
领导关怀
党群部门
党委办公室
组织人事处
党委宣传统战部
纪检督查处
教师工作部
团委
工会、妇联、关工委
行政部门
教辅机构
校长办公室
教务处
计划财务处
招生处
就业处
科研处
学生工作部(学生处)
质量评估处
保卫处(武装部)(校园安全管理委员)
国际交流处
新媒体中心
双高办
校医务室
二级学院
智能制造学院
城市管理学院
医护学院
商旅学院
大数据学院
艺体学院
招生就业
教学科研
人才培养
教学管理
科研制度
科研动态
科研申报指南
校企合作
国际交流
图书文献
智慧校园
管理系统
教学资源
继续教育
干部培训
教师培训
专升本
专本套读
技能培训
成人高等教育
学生风采
学生社团
社团活动
典型事迹
技能大赛
当前位置:
首页
>>
信息公开
>>
通知公告
>>
正文
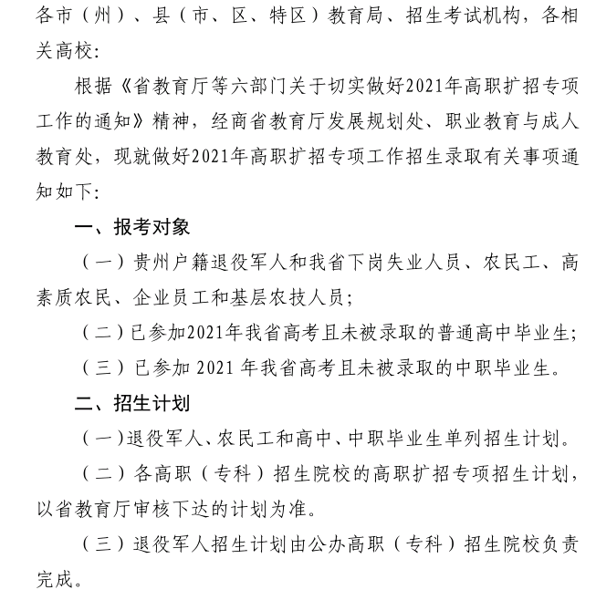
省招生考试院关于做好2021年高职扩招专项工作招生录取事项的通知
来源:
作者:
编辑:
管理员
日期:
2021-09-13
点击率:
2659
[我要打印]
[关闭]
摘要:
引题:
关键字:
E-mail:
分享到:
搜狐微博
新浪微博
网易微博
腾讯微博
作者:
编辑:
管理员
上一篇:
省人民政府教育督导室关于开展2021年对省级人民政府履行教育职责情况满意度调查的通知,黔教督〔2021〕16号
下一篇:
给全体教师的节日慰问信
关于我们
|
联系方式
|
版权声明
|
网站隐私
|
网站地图
版权所有©贵州城市职业学院 地址:贵州省花溪大学城花燕路290号
邮编:550025 招生热线:0851-88308090 88308091
备案号:黔ICP备08000656号-1
贵公安网备 52990002000048号
欢迎关注学院微信公众号